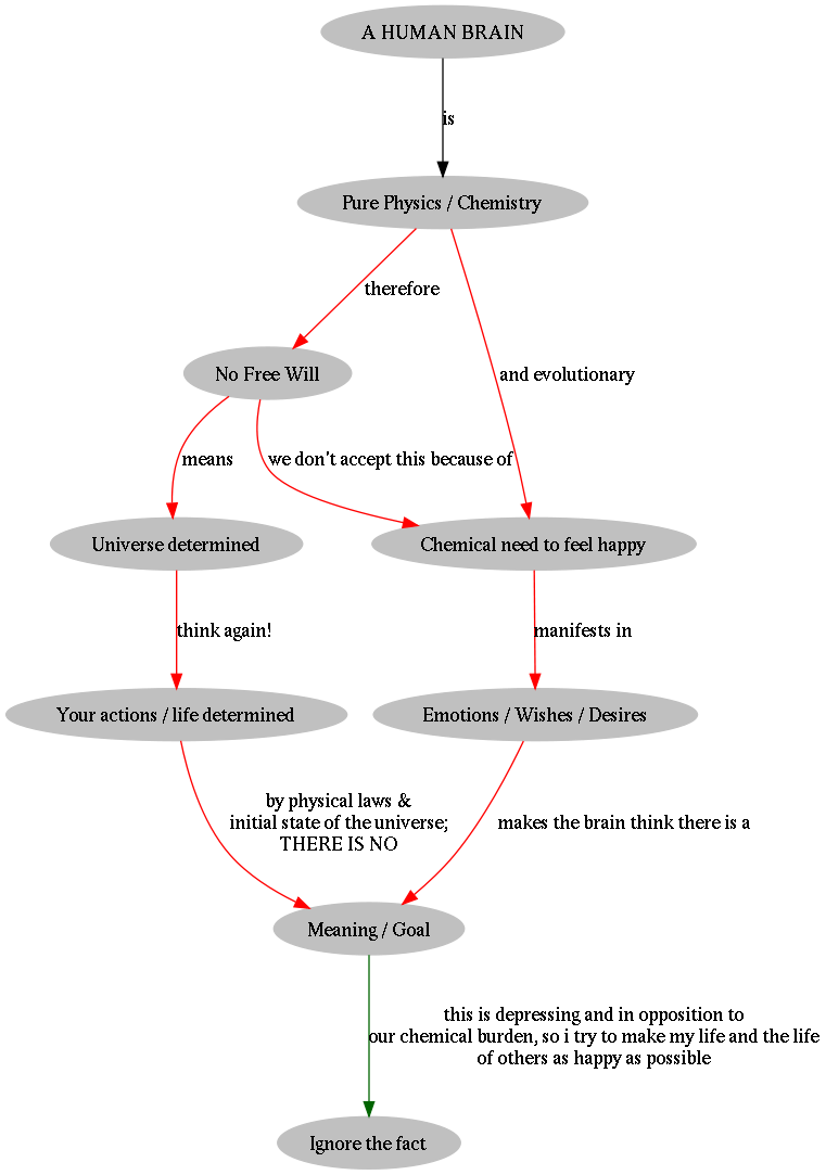
Sounds like a common liberal atheist reaction, hehe. I still wonder if this leads to the conclusion that humans are only reactionary devices like calculators, which would make the final stage totally empty. Yet too many I know who are willing to go that far are morally unwilling to accept it being empty.
Even a deterministic universe of finite size larger than N appears to be infinite from where we stand. That assumption about the universe means that understanding that universe with brain size X < N allows for N-X gaps in understanding with imperfect abstract models of the gaps. Even if society increases X through the division of knowledge by factor a; as long as we believe that aX < N then we have the same problem (N-aX gap) so a is meaningfully irrelevant (society faces the same problem as the individual). Error or noise in the system is introduced which makes the determined universe interesting. It seems that timing the correction of error leaves a vanishingly small opportunity for action irreducible to determined reaction, a space for humanity and creativity. Not all balancing tensions in the physical universe are human phenomena meaning that correlated deviation from the mean (in terms of human existence) could exist for non-zero finite periods. All I need now is some theory of friction that extends these creative moments beyond the near-zero epsilon parameter.
Sounds like a common liberal atheist reaction, hehe. I still wonder if this leads to the conclusion that humans are only reactionary devices like calculators, which would make the final stage totally empty. Yet too many I know who are willing to go that far are morally unwilling to accept it being empty.
LikeLike
Was the nihilist’s suicide intentionally posted alongside this diagram, to show the (il)logical end of such thinking?
LikeLike
Even a deterministic universe of finite size larger than N appears to be infinite from where we stand. That assumption about the universe means that understanding that universe with brain size X < N allows for N-X gaps in understanding with imperfect abstract models of the gaps. Even if society increases X through the division of knowledge by factor a; as long as we believe that aX < N then we have the same problem (N-aX gap) so a is meaningfully irrelevant (society faces the same problem as the individual). Error or noise in the system is introduced which makes the determined universe interesting. It seems that timing the correction of error leaves a vanishingly small opportunity for action irreducible to determined reaction, a space for humanity and creativity. Not all balancing tensions in the physical universe are human phenomena meaning that correlated deviation from the mean (in terms of human existence) could exist for non-zero finite periods. All I need now is some theory of friction that extends these creative moments beyond the near-zero epsilon parameter.
LikeLike